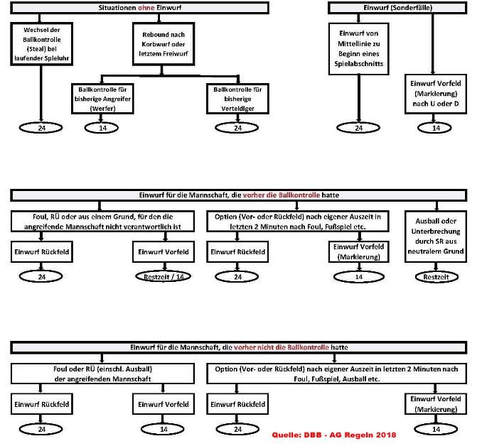
Grafische Darstellung der Wurfuhrregeln (2018)

Starte deine 24/14-Sekunden-Lektion. Beantworte die jeweilige Lektionsfrage richtig und schaffe deinen Abschluss (Stand: August 2018)
Lektion 1: |
Die Uhr erstmals auf "24" bzw. "14" zu setzen
|
Lektion 2: |
Die Uhr wieder starten
|
Lektion 3: |
Die Uhr ist zu stoppen und auf "24" bzw. "14" zu stellen
|
Lektion 4: |
Die Uhr ist zu stoppen, aber nicht zurück zu stellen
|
Lektion 5: |
Die Uhr ist zu stoppen und auf "14" zu stellen
|
Lektion 6: |
Die Uhr ist zu stoppen und keine Anzeige darf sichtbar sein
|
Viel Spaß. Starte deine 1. Lektion hier.